
为贯彻立德树人教育目标,助力广大中小学校发展学生核心素养,北京师范大学“社会性科学议题学习”项目组于2023年1月7日至8日在线召开“以社会性科学议题学习促学生核心素养发展”2022年学术年会。会议着重研讨了证据驱动、素养导向的社会性科学议题教与学的理论与发展模式,展示交流了国内外社会性科学议题学习的设计与实践应用研究,进一步打造社会性科学议题学习的合作交流平台与专业团队。
四大主题

本次会议共设中科院院士报告1场、国际专家报告7场、国内专家报告10场、6所项目合作校的案例展示以及3位特邀专家点评。会议持续四个半天,由“京师继教”视频号、“强师在线”平台直播,每个半天均有数千人在线参会,点击量上万,受到了广泛的关注。为此,会务组整理会议内容,将陆续在项目微信公众号(AISL科学素养提升)和项目网站(http://aisl.bnu.edu.cn )同步分享,欢迎关注!
今天与大家分享张涛特级教师的主旨报告(文中仅为作者个人学术观点),欢迎阅读!转载或引用请注明出处。

扫码观看张涛特级教师主旨报告视频

各位领导,各位老师大家好!非常荣幸能够在这样一个会议上,就“社会性科学议题的选题”和大家进行交流。选择这样的一个主题是因为社会性科学议题的选题是社会性科学议题学习的第一步,选择和确立议题是一个初步明确研究方向、研究目的、研究内容,研究方法和步骤的过程。
科学学的奠基人贝尔纳教授曾说“课题的形成和选择,无论作为外部的经济技术要求,拟或作为科学本身的要求,都是研究工作中最复杂的一个阶段。一般来说,提出课题比课题本身更困难,所以评价和选择课题便成为研究战略的起点。”围绕着社会经科学议题选题,今天准备和大家交流四个方面的内容。
选题的依据
我们先来看第一个方面:选题的依据。作为社会性科学议题,它的选题当然首先要依据社会性科学议题的定义和特点。社会性科学议题是指与科技相关的社会问题,例如生态失衡,环境污染,能源枯竭。社会性科学议题具有四个方面的特点:科学性,社会性,开放性和伦理性。所以我们要看所选的这个议题是不是具备这四个方面的特点,尤其首先要考虑它是不是具有科学性和社会性。比如有个学校曾经选择了这样的一个议题:学生是否可以带手机到学校。这个议题,应该说它的科学性是比较弱的,更多都是社会性方面的问题,所以它作为一个社会性科学议题是不太恰当地。“探究土壤酸碱性对植物生长的影响”这个课题实际上它就是一个研究性学习的课题,它有着确定答案,只有科学性,不具有社会性。“基于需求设计和制作简易的供氧器”,这是一个学习项目,将来要制作出一个产品,没有争议点,也不太适合。还有学校选的是制作某古建筑的模型,这实际上也是一个项目式学习,最终要制作形成一个产品,也不具有争议性,它们都不太适合作为社会性科学议题。

我们再看一个例子,这是威海世昌中学,他们做的一个选题“威海是否需要大力建设潮汐能发电站”。潮汐能发电当然涉及到科学性,另外呢,这个议题也具有争议点。在威海,原来已经有了火力发电,风力发电,还有两个核电站,上个世纪70年代,也曾经建立起潮汐能发电站,但是最后运作得不太好。在这种情况下,提出这样的一个议题就比较合适。这个议题包含了社会性科学议题的各个要点。首先它具有科学性,像潮汐能发电的原理、建设潮汐能发电站会给海洋生物带来的影响,这都是涉及到科学性的一面。社会性方面涉及到政策、安全、经济,还涉及到伦理,不同的群体对建设潮汐能发电站的观点会不一样,渔民怎么看,社会其他人士怎么看等等,所以这是一个比较适当的社会性科学议题的选题。
选题的来源
第二方面就是社会性科学议题选题的来源,社会性科学议题主要有三个来源。第一是从学科课程中选题。今年4月份,国家颁布了义务教育各学科的课程标准,各学科课程标准当中都有一些涉及到社会性科学议题的内容。比如说,化学在课程目标中就提到初步认识科学、技术、社会的相互关系,遵守与化学技术相关的伦理道德及法律法规,能积极参与化学有关的社会热点问题的讨论并做出合理的价值判断。这个实际上指向的就是社会性科学议题。在课程内容上,一共包括五个主题,其中一个就是化学与社会:跨学科实践。这个主题又包括五个方面的内容,其中专门有“社会性科学议题的合理应对”这样一个部分。而在其中的跨学科实践活动当中,又有一些就属于社会性科学议题,比如说,垃圾的分类与回收利用、海洋资源的综合利用之调查、家用颜料的变迁与合理使用,都可以把他们改造成为社会性科学议题的选题。
除了的课程标准之外,教材当中也有一些有关社会性科学议题的内容。比如说山东科技版五四学制的生物学教材八年级上册就有这样的一个活动:讨论怎样做到人、鹭和谐共处。它提供了这样的一个背景:四川省自贡市张坝村的白鹭给村民带来挥之不去的阴影,从2006年开始,一群白鹭在村边的竹林里安了家,村民很喜欢白鹭,认为它是吉祥鸟,能够带来好运,因此前几年村民能够与白鹭和谐相处,后来白鹭越来越多,数量达到了上万只,村民养的鱼、种的玉米都称为白鹭的食物,白鹭的粪便堆如山发出难闻的臭味,污染了水源,粪便还有毒性导致鸡鸭鹅等大量死亡,部分村民还患上了皮肤病,这样白鹭就影响了村民的正常生活。怎么办呢?那么对于这个问题。不同的人士会有不同的看法。作为当地村民、政府和环保部门,他们究竟应该怎么做,这就可以进行讨论。
除了义务教育之外,高中的各个学科学习内容当中也包含很多社会性科学议题。比如说,高中生物学的社会责任核心素养当中,就有这样的表述“学生应能够以造福人类的态度和价值观,积极运用生物学的知识和方法,关注社会议题、参与讨论,并做出理性解释,辨别迷信和伪科学”。在核心素养的指导下,在教学内容当中,也可以提出一些社会性科学议题。比如学习细胞增殖细胞分化的时候,可以围绕器官移植设立“你赞成用动物器官进行人体器官移植吗”“你是否认同大脑移植”“人体器官移植技术高度成熟后将会出现‘拼接人’,我们该如何面对”。同样,遗传与基因工程方面的内容也可以提出一些议题,像“基因身份证的利与弊”“你赞成对罪犯实施暴力基因的消除吗”“人兽基因混用的后果”“遗传重症患者该不该结婚生子”“你支持设计试管婴儿吗”等议题。另外,生物的生殖、动物的福利方面也都可以提出社会性科学议题。
第二个是从社会生活中选题。可以是环境生态议题、伦理道德议题、人类健康议题、资源使用议题四个方面。每一个方面也包括一些具体的内容。这些内容有很多在社会上实际已造成了很大的影响。比如说前几年贺建奎通过改变CCR5基因编辑婴儿的事件,他找了七对志愿者这个进行实验,把控制艾滋病的基因进行改造,制造出了两个新生儿,这两个新生儿不会再患艾滋病。这个事件在社会上引起了很大的反响和讨论,这就是一个社会性科学议题。荣成市府新小学从社会生活中提出了很多的议题,他们发现荣成从南方购得了大量的景观树,而从南方移植来的景观树,冬天的养护需要付出大量的资金和人力,于是就提出了“荣成景观树有没有必要选用南方树种”的议题。他们还关注到荣成北部海边的风力发电基地建设与资源保护的关系,提出了“荣成需不需要继续建设风力发电的大风车”。根据在荣成建设核电站受到当地部分群众抵制的事件,提出了“我们是否应该支持荣成核电站建设”。针对荣成海边湿地保护与开发的矛盾,提出了“荣成三沟湾湿地要不要继续开发”,这些都是从社会生活中来的议题。
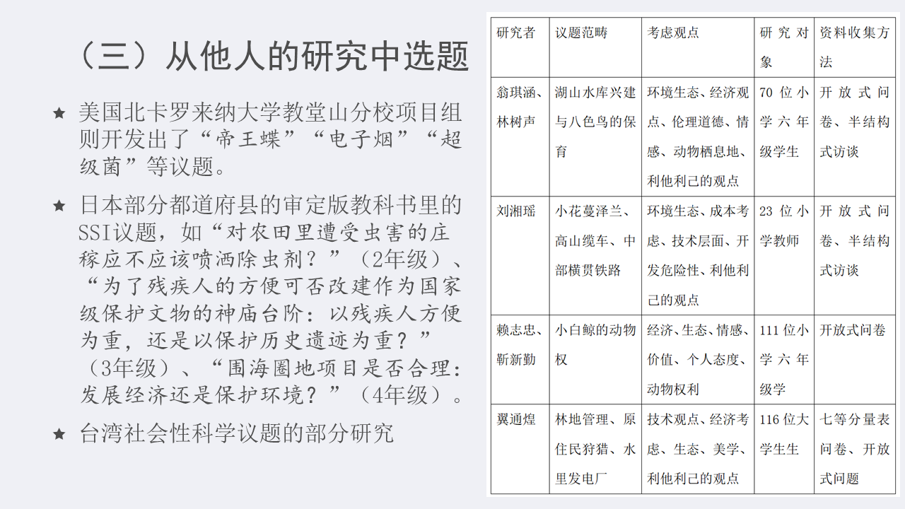
第三,可以从他人的研究当中选题。比如说我们北师大的这个项目,一开始就引进了美国北卡罗莱纳大学教堂山分校项目组的三个议题:帝王蝶、电子烟和超级菌。日本教科书里也有一些社会性科学议题,像“对农田里遭受虫害的庄稼,应不应该使用除虫剂”,这是二年级的,“为了残疾人的方便,可否改建作为国家级保护文物的神庙台阶”,以残疾人方便为重,还是以保护历史遗迹为重,这是三年级的。“围海圈地项目:是合理发展经济还是保护环境”我国台湾对社会性科学议题也做出了一些研究,这是他们的一些研究成果,也可以给我们借鉴。

选题的程序
第三方面是社会性科学议题选题的程序。第一步是要寻找灵感,灵感的来源有哪些呢?一是从自身已经了解到的信息中搜索;再就是同行之间可以交流讨论,受到启发;某些学术活动中,针对某些新事物或现象抛出的话题;报纸,电视,广播等媒体对社会热点问题的报道评论和分析等,都可以给我们带来启发。获得灵感的途径不要只是教师一个人去寻找选题的灵感,而是要注意征集学生的意见。学生的思维是非常发散的,人数又多,可以提出很多的选择。第二步就是要进行文献调研。文献调研的目的一个是全面了解相关的信息。比如说有关转基因食品的议题,要了解转基因食品安全性的有关报道、世界各国对待转基因食品的态度等资讯,还需要了解崔永元和方舟子有关转基因安全性的著名论战,知道双方所持的观点和支持这一观点的证据。文献调研要重点了解议题的争议点。比如议题是真的具有争议性,还是只是我们对其了解的不够。有的我们觉得他是有争议点,实际上可能是因为我们所占有的信息比较少,所以没有做出很好的判断。第三就是选题评价。选好题之后,进行一下评价,看它是不是符合社会性科学议题的特点,那么这里给大家提供一个评价的量表啊,一级指标分三个方面:选题的综合性、选题的争议性、选题的可行性。每一个一级指标分成两个部分,选题的综合性包括科学和社会层面的因素,即在社会和科学层面是否均扮演重要的角色,议题是否具有条件不足、结构不良的特征。选题的争议性包括议题是否具有争议性、在争议点上不同立场是否具有基本相当的论据。选题的可行性包括议题的能力要求是否在最近发展区之内、是否具备议题研究顺利开展所必须的保证条件。最后一步就是草拟议题,一个是要拟定题目,给出一个准备讨论的话题,一般用名词或者短语表述,比如美国北卡罗莱纳大学的这个帝王蝶就是一个名词。北师大协同创新中心开发的新冠肺炎疫情防控是一个短语。有了这个题目,我们就知道研究的内容是聚焦在哪儿。然后就是提出议题,议题包括背景和问题两个部分。像帝王蝶,“密苏里州的帝王蝶数量正在减少,那么学校应该把校园的一个足球场变成蝴蝶的栖居地吗”再如新冠肺炎疫情防控:“面对新冠肺炎疫情,包括我国在内的多数国家都是以封闭隔离作为疫情防控的主要方式,而英国则提出了一个‘出人意料’的方案——群体免疫。你认为封闭隔离与群体免疫的疫情防控方式孰优孰劣,你更倾向于哪种”。
选题的要点
第四部分是社会性科学议题选题的要点,有这样四个方面,第一是社会性科学议题在科学性上需要适合学生的水平。比如,“转基因产品是否应该被使用”这个议题,争议的结果主要取决于转基食品的安全性,它到底是不是安全的,需要考虑中学生能不能很好地解决这个问题。对于这个问题,崔永元和方舟子曾经发生过激烈的论战。现在主流的观点是其潜在的危害不比普通食品更高,证据是转基因食品商业化以来没有发生过一起经过证实的食品安全问题。当然也有一些反面的证据,像世界粮农、卫生、经济合作等组织认为转基因可能令生物产生非预期后果,国际消费者联合会提出到目前为止还没有任何证据能够证明转基因食品是安全的,也就是你不能证明它是有害的,也不能证明它是安全的。全球60多个国家都要求对转基因作物进行标识,我国是标识最多的国家。还有300多个地区直接禁止种植转基因作物。教师需要考虑初中生学生能不能把这些问题搞清楚。
第二是在社会性方面社会性科学议题需要具有争议点。社会性科学议题条件不足、结构不良、没有唯一答案。跨学科领域的特点决定社会性科学议题必须具有争议性。社会性科学议题的争议点不能体现在科学性方面,因为科学是求真的,是怎么样就是怎么样,所以没有可以争议的地方。比如对某某河流污染原因的调查研究。这个河流污染一定是有原因的,这个原因一定可以调查出来,所以没有什么可争议。社会性科学议题的争议点应该体现在社会性方面,比如新冠肺炎疫情防控中封闭隔离群体免疫的方式孰优孰劣,这个要从社会性的角度去考量。不同的国家,不同的国情,不同的文化对疫情防控的要求是不一样的。因为它的不一样,所以就有了争议点,在争议点上,议题所持有不同观点的各方要有基本相当的论据,不能一边倒,一边倒就没有可争议的地方了。像群体免疫,一开始我们国家大多数人都认为,封闭隔离是必要的选择。而实际上,群体免疫也有它的道理。现在我们也是走群体免疫这条道路,所以它们之间是一个旗鼓相当的关系。
第三,社会性科学议题的开放性应该体现在怎样做上。社会性科学议题注重培养学生在复杂情况下做出选择的能力,一般情况下,对于客观的事物不难做出正确的选择,做出选择的挑战,主要来自主观行为的取舍,就是“怎么做”的问题。因为“是什么”或“为什么”的问题有着确定答案,因此这类问题不能作为社会性科学议题。应该划入研究性学习的范畴,去追求正确的答案,比如“沿海开发是某物种减少的原因吗?”这就是一个“是什么”的问题,它就是一个研究性学习项目。怎样做的问题取决于一个人的主观意愿,需要个人做出选择,可以这么做也可以那样做。比如“荣成城市广场上的景观树要不要选用南方树种”,你可以选用也可以不选用。“威海小石岛要不要填海造陆”,你可以填也可以不填。
第四,社会性科学议题在伦理性上需关注不同群体伦理道德标准的差异。把社会性科学议题作为道德问题考虑,并在其中掺杂了情感因素,使得社会性科学议题具有了伦理性的特征。由于不同国家,不同民族,不同个体伦理道德标准的差异,不同立场的群体在商榷与决策社会性科学议题时,往往会有不同的观点与方案。新冠肺炎疫情中封闭隔离群与体免疫的方式孰有孰劣,在中国和西方会有着不同的看法,这个议题就考虑到了东西方政治文化背景的差异,就是说在伦理性方面是有所考虑的。而建立在不同文化基础和伦理道德标准差异上的社会性科学议题有助于引导学生了解不同国家和民族的文化,增进国际文化理解和认同素养的发展。
我讲的内容就是这些,欢迎大家批评指正,谢谢!