北京师范大学“社会性科学议题学习”项目研究成果
文章标题:将家乡本土文化融入社会性科学议题学习
作者:李 玲
作者单位:山西省大同市逸夫小学
本文来源:《中国科技教育》2020年09期
一、课程缘起
近年来,大同开展了如火如荼的城市建设, 作为有着悠久历史文化的古城,古城的修复与保护成为首要问题。古城的修复与保护关乎众多社会民生问题,牵动着每一位大同市民的心, 这当中也包括我们的学生群体,他们每日上下学,穿梭于古城大街小巷,亲眼见证家乡古城的点滴变化,感受家乡古城的美好,学生愿意
也迫切希望了解古城修复与保护工作。我校基于社会性科学议题(SSI)项目教学方法,结合自身特点开设“大同古城”课程,将学生在生活中遇到的真实问题情景引入课堂,通过挖掘家乡古城修复和保护过程中产生的一系列社会问题,选取符合小学中高年段认知特点的学习内容,让学生在课堂中走进古城,感知家乡文化底蕴,触动学生人文情怀,同时懂得站在科学角度理性思考大同古城修复过程中的一系列问题,培养学生更好地适应社会发展的能力。本文以大同古城课程案例探讨如何运用家乡本土文化,引导学生逐步运用科学的思维方式认识社会问题。

图1 “大同古城”课程星形图
二、教学分析
家乡文化教育凸显社会性,而科学性需要逐步提炼,如果在课程中过于凸显社会性而忽视科学性,最终很难落实到运用科学思维解决社会问题的教学目标上。为此我们借助星形图(见图 1)明确课程主题“古城修复与保护”, 围绕主题延伸出科学、政策、人文、环境、经济 5 个领域,又细化为建筑结构、建筑材料、人与环境之间相互关系、文物保护、城市规划、古城历史、家乡认同感使命感、城市绿化、空气质量、旅游业发展 10 项学习内容。
从科学性角度出发,在课堂上引导学生利用建模、游戏、调查、讨论等方法了解古建筑结构设计、材料选择、城市规划、文物保护等相关科学知识,通过获得的相关事实性资料与证据,阐述自己的观点与立场,并且依据特定场合科学合理地制订解决方案,形成科学的思维方式,从多角度分析问题,养成独立思考问题的科学精神。
从社会性角度出发,引导学生通过对于古城历史、旅游业发展、人与环境相关问题的学习,找寻缺失的家乡记忆,感受大同古城翻天覆地的变化,对家乡产生强烈的认同感与自豪感,同时理解和体会文化传承的必要性和重要性,意识到自身肩负着文化传承与保护的使命, 增强社会参与感。
三、活动设计
(一)活动 1.探索调查,合力共识
建模
视频展示古城大同。
教师提问: 古城大同最突出的特点是什么?从哪些地方体现了这一特点?
学生 1:古。
学生 2:时间早,年代久。
学生 3:古城内有很多不同年代的建筑。
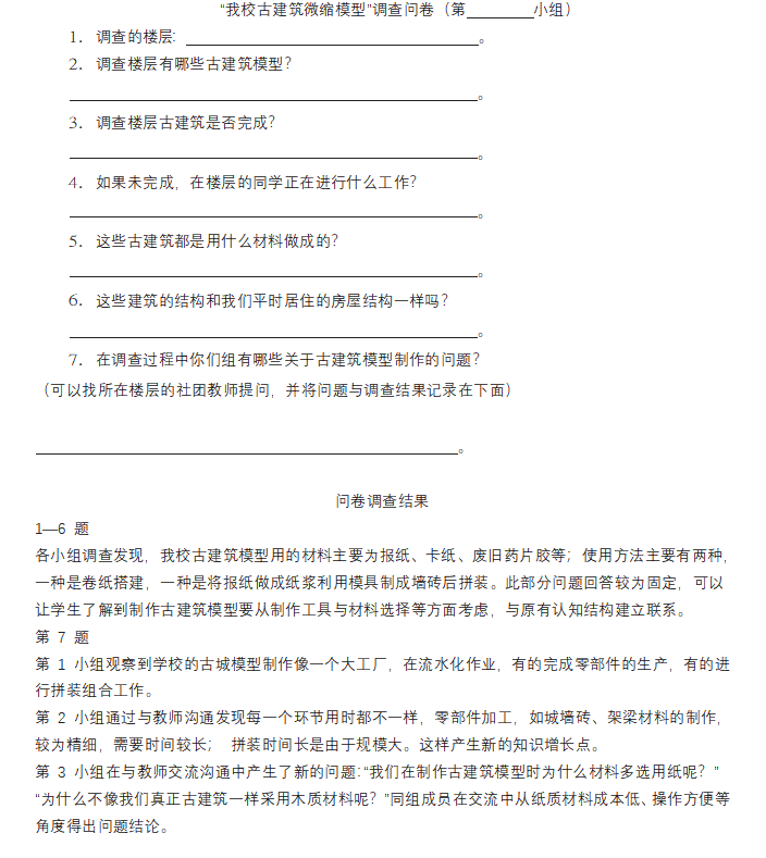
教师顺着学生思路问:我们学校就有古建筑微缩模型,如果让你们动手制作古建筑模型, 你会考虑哪些方面的问题?请将问题以思维导图形式整理出来。
学生以小组合作的形式,探究古城微缩模型制作需要考虑哪些问题。各组关注的焦点基本落在“用什么材料制作古建筑模型”“用什么方法搭建模型”和“使用什么工具”等方面, 并将问题以思维导图的形式梳理出来。此过程中,学生初步建立起关于问题的科学思维模型, 明确目标,捋清思路。
实地调查
学生分组对我校古建筑模型制作社团进行问卷调查。调查中,学生成为学习的主体,在调查过程中成为问题的发现者和构想者,教师是观察者和引导者。学生刚进入调查场地还有些胆怯,不知道从何入手,教师引导学生先将问卷调查的问题分类。小组成员经过讨论交流后,将问卷调查根据获取方式分成 2 类:
1—6题可以通过询问社团学生解决;第 7 题属于开放性问题,决定请教社团指导教师帮助解决。调查步入正轨。

优化评估,汇报交流
学生通过视频进一步了解关于古建筑模型制作相关技艺,结合初期整理的思维导图、问卷调查、视频资料,最终形成完善的结论。此时学生对于制作古建筑模型的考虑已经不只是停留在材料和制作方法原有认知层面,学生学会从材料、方法、工具、成本、工时等多角度思考问题,在调查交流中形成科学素养中的理性思维、批判质疑精神,并在合作中互帮互助体现了社会责任感。
接下来学生分组阅读资料,提取关于古建筑模型制作相关信息,了解日常生活中古建筑模型制作普遍需要的材料和方法,以及不同材料用量、费用、获取来源、使用办法、制作工时。学生经过分组讨论、计算评估后,制订本组在制作古建筑模型时的最优方案,汇报分享, 组与组之间又形成了合作交流的关系,思维上也有了不同的碰撞。在此过程中学生方案决策是否最优化已经不是重点,重在提升学生能够根据收集到的证据分析、总结证明自己的观点, 最终作出决策。
动手实践
分小组亲自动手操作,感受用相同材料(报纸),选择不同方法制作古建筑模型有什么新的体验。学生分组有的选择将报纸做成纸浆后搭建古城墙,有的将报纸卷曲搭建简易古建筑模型。亲自动手搭建简易古建筑模型过程中, 学生体会到即使是相同材料、不同方法,在制作古建筑模型时最终效果、花费时间、难易程度也不同,从而体会到匠人们在制作古建筑模型时的辛劳与智慧。

图2 学生填写调查问卷

图 3 学生相互讨论改进调查

图4 学生对社团教师进行访问

图5 学生参观纸质“ 大
同乾楼”模型
(二)活动 2. 对比分析,游戏探索
对比分析
结合前几节课学习内容对比分析大同古城修复时需要考虑哪些方面问题。学生运用前几节课的方法和成果解决该问题,真正做到了知识与技能的迁移。
鲁班锁游戏
教师提问“ 修复古城时我们最优选择哪些材料、哪种结构?”学生结合实际生活中古城内古建筑实例认为多数古建筑都使用木质结构。教师接着问“为什么?”结合之前讨论得出我们古建筑模型使用纸的原因,某学生提到: “我们用纸是因为便宜,而且容易黏合操作, 古人选择木头搭建房屋,也是由于木头在当时容易取得且相对便宜吧?也许也容易搭建。” 接着学生小组合作拆卸和组装鲁班锁,将发现的问题写在问题池中。在拆装中学生发现鲁班锁不需要靠钉子和绳子固定,就可以利用自身凹凸特点完成结构的拼装,使得在建筑中大大节省了材料的使用。在游戏过程中学生还发现鲁班锁易拆难装,教师提供拼装图纸,学生又得出有了图纸之后木质结构其实也比较好搭建的结论,从而激起学生对于古建筑结构中榫卯结构的探究热情,体会到看似简单的结构却凝结着中国工匠的智慧。
(三)活动 3. 走进古城,反思评定
本环节中学生参与 4 个分支活动,从不同角度思考修复大同古城的意义。
对比大同古城修复前后的城市面貌
学生利用网络收集大量古城修复前后的图片,内心有了深深的触动,某位学生激动地说道:“自己每日穿梭在古城的大街小巷,却对古城的历史浑然不知,自己家周围以前那么脏、乱、差,古城的修复真的是带来翻天覆地的变化。”还有学生被古城修复前的校园笼罩在沙尘暴中的图片发出感叹:“原来我们以前空气质量也是这么的糟糕!”在接下来的交流活动中他提到,以前网络上经常晒“大同蓝”,我们还觉得没有什么大惊小怪的,现在为家乡大同的发展感到骄傲。教师引导学生找一找大同在古城修复前后的经济来源主要是什么,学生收集资料后发现,古城修复前城市主要发展矿产资源,带来的弊端就是环境严重污染,古城修复后城市大力发展旅游业,旅游收入成为财政收入的重要占比。在不断收集整理资料的过程中,学生有了情感上强烈的碰撞,真正体会到古城修复势在必行。
收集大同古城历史和相关政策,拍摄古城,走进古城
作为课后拓展,学生收集整理资料了解古城文化,认识到古城从古到今都有非常重要的政治、经济价值,在家长带领下走进古城,发现古城的美。课堂展示摄影作品时,学生骄傲地提到:“边走边向父母介绍我们在课堂中学到的科学知识,我成为了古城文化的传播者。拍摄照片正值夏末初秋季,古城内外色彩斑斓,意外收获了家乡的美好,家乡自豪感油然而生。”
角色扮演游戏
角色扮演前学生通过阅读材料,了解古建筑师、环境保护局、城乡规划局、政府财政局、文物局等不同部门在古建筑修复过程中承担的职责,学生从建筑师、政府财政局、城乡规划局、文物局等角度考虑大同古城修复工作是一个多部门合作完成的项目。由于前期资料准备不符合四五年级认知水平,获取有效信息较难,在课堂中只能转为教师简单讲解后再进行。
我能为家乡古城做什么
课程最后学生完成短作文《说一说我能为家乡古城做些什么》。学生从提高环保意识, 加强家乡大同宣传保护工作,努力学习未来成为文物保护人才等方面谈能为古城做什么。课程最终落脚在增强学生参与家乡古城保护事业,养成热爱家乡、热爱祖国的意识,能够在未来承担起社会主义建设者的重任上,点燃了孩子们心中想要为家乡事业作贡献的热情。

图6 学生用报纸卷搭建简易城楼模型

图7 学生用纸浆制作古建筑墙砖

图 8 学生收集的古城历史故事展示墙

图9 学生“大同古城”摄影作品