当前位置: 首页 | Home » 研修平台 | Learning » SSI Learning | » 项目简讯 | News »

[SSI Learning] 研修通知:SSI-L设计与实施项目

Notice of online workshops for SSI-L

社会性科学议题(Socio-scientific issues Leaning, SSI Learning)作为集社会性、科学性、开放性与伦理性于一体的学习活动,注重围绕社会性科学议题构建有效建模、推理与论证等科学实践活动,促进学生素养发展、学校立德树人水平提升。基于SSI的教学被认为是发展学生终身受用的“功能性”(functional)科学素养,是破解当前知识、能力、情感态度价值观割裂的、“静止的”科学素养教育的重要途径,具有重要的教育价值。

社会性科学议题学习研究项目是由北京师范大学中国基础教育质量监测协同创新中心与美国北卡罗来纳大学教堂山分校联合发起的科学教育合作项目。项目以学习者发展为重,聚焦教育实践变革,旨在提升个人专业水平与能力,促进教育内涵式发展,进而提升教育水平与质量。为切实助力学习者发展,北京师范大学将于2021年4月份开展专题研修。现将有关事项通知如下:

 

一、研修主题

1. 社会性科学议题学习的理念与理论

2. 社会性科学议题学习的校本实施策略

3. 社会性科学议题学习的评价方式

 

二、研修对象

1. 中小学各学科教师

2. 中小学学科教研员

3. 高校学科课程与教学论方向教师

4. 社会性科学议题研究者与爱好者

 

三、研修时间

2021年4月份(具体待通知)

 

四、课程特色

师资团队均是深耕该领域多年的理论与实践研究者,基于自身亲身实践,兼具基本理论和实践方法。研修内容基于前沿的教育理念和国际视野,以实践为导向,以问题解决为重点,聚焦教育教学实际,切实将科学教育理念与教育教学实践相融合。

 

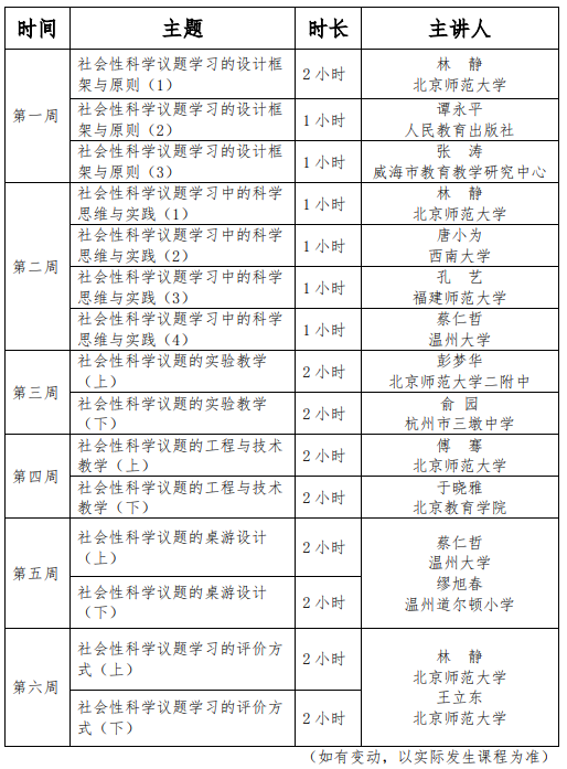
五、课程安排

 

[SSI Learning] 研修通知:SSI-L设计与实施项目<br>Notice of online workshops for SSI-L插图

 

六、专家简介

课程负责人:林静

北京师范大学中国基础教育质量监测协同创新中心科学提升部主任,教育学博士,副教授。兼任EURASIA期刊主编、NARST国际协会委员等。主持国家高端外专、北京师范大学教育基金以及国家自然科学基金等项目研究,协同境内外专家融合遵循脑、数据驱动、技术增强的路径,开展中小学生科学素养与教师专业素养的测评与提升、SSI学习与STEM教育等方向的研究,发表、出版论著百多份,近三年在国际学术会议(AERA、NARST等)上做过相关学术报告二十余次。

专家团队(排名不分先后,按照姓氏首字母排序)

蔡仁哲

科学教育博士,就职于温州大学小学教育系。个人专长为科学教育、游戏式学习、桌游教学、桌游设计、社会性科学议题等研究领域。已发表数篇国内外期刊,并多次获得桌游相关竞赛奖项。

傅 骞

博士,浙江金华人,北京师范大学教育技术学院副教授,博士生导师,副院长,开源创客工具Mixly和Mixgo研发团队负责人,长期从事信息技术教育应用的研究,重点关注物联网技术及教育应用研究、创客教育支持生态研究。

孔 艺

福建师范大学副教授、硕士生导师、福建省创业创新领军人才。主要从事科学教育领域的研究。担任American Biology Teacher等国际期刊审稿人。目前主持省级课题1项、厅级课题2项,发表SSCI/SCI学术论文四篇。

缪旭春

温州道尔顿小学科学老师,课程管理中心副主任,温州道尔顿小学浙江省教坛新秀、浙江省优质课一等奖获得者、温州市优秀教师、项目化学习(PBL)研究者、鹿城区首届“推动读书十大人物”、亲子科教公益推广者、科学阅读实践推广者等称号。

彭梦华

北京师范大学二附中物理教师,特级教师,教授级高级教师,北京市物理学会常务理事,北京师范大学硕士生导师,CCTV10科教频道的《我爱发明》科学顾问。

谭永平

人民教育出版社生物室主任、编辑、编审;中国教育学会生物学教学专业委员会秘书长、参与人教版大纲版初中和高中生物教材修订,全程参与新课标生物实验教材编写和修订,担任新高中生物学教材分册主编。

唐小为

西南大学副教授,美国马里兰大学博士。擅长微观课堂分析、语章分析、教育人种志等研究方法。在《Science Education》《cognition and instruction》《教育研究》等期刊发表论文20余篇,出版专著两本。

王立东

北京师范大学中国基础教育质量监测协同创新中心,心理学博士后。主要研究领域为心理测量理论(认知诊断)在数学教育测量评价中的应用、利用统计方法(HLM, SEM)评价教师对于学生数学学业成就的影响、数学教育质量监测的理论与实践,同时也从事数学课堂教学,超常儿童教育,数学教育史,数学影子教育等数学教育领域的有关研究。

于晓雅

副教授,美国弗吉尼亚理工大学访问学者。北京教育学院创客教育研究中心主任。中国教育学会中小学信息技术教育专业委员会常务理事。北京市教育学会创造教育研究会副理事长。中国教科院STEM2029项目专家。研究方向为信息技术教育、STEM与创客教育、人工智能和教师专业发展。曾获得北京市人民政府颁发的基础教育教学成果奖一等奖。

俞 园

杭州市三墩中学科学教师,振华校区科学教研组长,北师大社会性科学议题项目联络人。曾获杭州市班主任基本功技能比赛二等奖,西湖区教坛新秀,西湖区优秀教研组长,西湖区优秀班主任,西湖区优秀教师和西湖区师德示范先进个人等荣誉称号。

张 涛

山东省威海市教育教学研究中心初中教研室主任,生物教研员,正高级教师,山东省特级教师。

 

六、研修形式

拟采用钉钉平台全程线上研修,采取课前预习、直播教学、作业答疑等多种形式相结合的方式进行。具体听课方式将在开课前进行培训指导。

 

七、培训费用

学费标准:980元/人

缴费方式:支付方式有以下两种,任选其一即可:

 

1.请将费用转入以下账号:

户 名:北京师范大学

开户行:中国银行北京文慧园支行

账 号:340256015272

【转账请备注:北师大SSI学习+姓名】

 

2.报名系统支付,步骤如下:

(1)点击链接:http://jpc.bnu.edu.cn/cms/project/index.htm?projectId=1769d0f3f9204a729f05ca3d71ff1194

(2)点击后部的“立即报名”,点击立即报名后进入注册页面【备注:使用手机号注册,以便后续登陆,找回密码】进行注册,注册成功后,找到个人支付页面,扫描二维码(可微信,支付宝,银联等)进行支付即可。

完成缴费的教师请保留转账成功的截图,并于2021年2月16日前将截图发送至邮箱jiangfanghua@bnu.edu.cn,工作人员审核回复后视为报名成功。

 

八、注意事项

1.报名成功后,工作人员审核回复同时将课程微信群二维码发送至邮箱,请缴费成功的教师扫二维码进入学习群,以接收后续课程信息。

2.视频版权归北京师范大学继续教育与教师培训学院及授课教师共同所有,仅限个人学习使用,不得外传。

3.关于票据:主办方可为学员提供中央非税收入统一票据(电子票),科目统一为“培训费”。票据将于活动结束后约15个工作日发送至报名人电子邮箱。

4.本次线上培训课程最终解释权归北京师范大学继续教育与教师培训学院。

 

九、联系方式

姜老师 电话:010-58804703/15910370838

邮箱:jiangfanghua@bnu.edu.cn

岳老师 电话:010-58804725/18862809076

邮箱:yuewenjuan@bnu.edu.cn

 

主管单位:北京师范大学

主办单位:北京师范大学继续教育与教师培训学院

 

来源:北京师范大学继续教育与教师培训学院官网
链接:http://www.scett.bnu.edu.cn/zsxx/108056.htm